The following guidelines are an interpretation of the evidence presented in the 2010 International Consensus on Cardiopulmonary Resuscitation and Emergency Cardiovascular Care Science With Treatment Recommendations1 ). They apply primarily to newly born infants undergoing transition from intrauterine to extrauterine life, but the recommendations are also applicable to neonates who have completed perinatal transition and require resuscitation during the first few weeks to months following birth. Practitioners who resuscitate infants at birth or at any time during the initial hospital admission should consider following these guidelines. For the purposes of these guidelines, the terms newborn and neonate are intended to apply to any infant during the initial hospitalization. The term newly born is intended to apply specifically to an infant at the time of birth.
Approximately 10% of newborns require some assistance to begin breathing at birth. Less than 1% require extensive resuscitative measures.2,3 Although the vast majority of newly born infants do not require intervention to make the transition from intrauterine to extrauterine life, because of the large total number of births, a sizable number will require some degree of resuscitation.
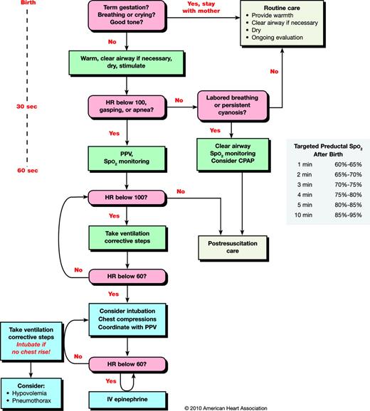
Those newly born infants who do not require resuscitation can generally be identified by a rapid assessment of the following 3 characteristics:
Term gestation?
Crying or breathing?
Good muscle tone?
If the answer to all 3 of these questions is “yes,” the baby does not need resuscitation and should not be separated from the mother. The baby should be dried, placed skin-to-skin with the mother, and covered with dry linen to maintain temperature. Observation of breathing, activity, and color should be ongoing.
If the answer to any of these assessment questions is “no,” the infant should receive one or more of the following 4 categories of action in sequence:
Initial steps in stabilization (provide warmth, clear airway if necessary, dry, stimulate)
Ventilation
Chest compressions
Administration of epinephrine and/or volume expansion
Approximately 60 seconds (“the Golden Minute”) are allotted for completing the initial steps, reevaluating, and beginning ventilation if required (see Figure). The decision to progress beyond the initial steps is determined by simultaneous assessment of 2 vital characteristics: respirations (apnea, gasping, or labored or unlabored breathing) and heart rate (whether greater than or less than 100 beats per minute). Assessment of heart rate should be done by intermittently auscultating the precordial pulse. When a pulse is detectable, palpation of the umbilical pulse can also provide a rapid estimate of the pulse and is more accurate than palpation at other sites.4,5
A pulse oximeter can provide a continuous assessment of the pulse without interruption of other resuscitation measures, but the device takes 1 to 2 minutes to apply, and it may not function during states of very poor cardiac output or perfusion. Once positive pressure ventilation or supplementary oxygen administration is begun, assessment should consist of simultaneous evaluation of 3 vital characteristics: heart rate, respirations, and the state of oxygenation, the latter optimally determined by a pulse oximeter as discussed under “Assessment of Oxygen Need and Administration of Oxygen” below. The most sensitive indicator of a successful response to each step is an increase in heart rate.
ANTICIPATION OF RESUSCITATION NEED
Anticipation, adequate preparation, accurate evaluation, and prompt initiation of support are critical for successful neonatal resuscitation. At every delivery there should be at least 1 person whose primary responsibility is the newly born. This person must be capable of initiating resuscitation, including administration of positive-pressure ventilation and chest compressions. Either that person or someone else who is promptly available should have the skills required to perform a complete resuscitation, including endotracheal intubation and administration of medications.6 Several studies have demonstrated that a cesarean section performed under regional anesthesia at 37 to 39 weeks, without antenatally identified risk factors, versus a similar vaginal delivery performed at term, does not increase the risk of the baby requiring endotracheal intubation.7,–,10
With careful consideration of risk factors, the majority of newborns who will need resuscitation can be identified before birth. If the possible need for resuscitation is anticipated, additional skilled personnel should be recruited and the necessary equipment prepared. Identifiable risk factors and the necessary equipment for resuscitation are listed in the Textbook of Neonatal Resuscitation, 6th Edition (American Academy of Pediatrics, in press).11 If a preterm delivery (<37 weeks of gestation) is expected, special preparations will be required. Preterm babies have immature lungs that may be more difficult to ventilate and are also more vulnerable to injury by positive-pressure ventilation. Preterm babies also have immature blood vessels in the brain that are prone to hemorrhage; thin skin and a large surface area, which contribute to rapid heat loss; increased susceptibility to infection; and increased risk of hypovolemic shock related to small blood volume.
INITIAL STEPS
The initial steps of resuscitation are to provide warmth by placing the baby under a radiant heat source, positioning the head in a “sniffing” position to open the airway, clearing the airway if necessary with a bulb syringe or suction catheter, drying the baby, and stimulating breathing. Recent studies have examined several aspects of these initial steps. These studies are summarized below.
Temperature Control
Very low-birth-weight (<1500 g) preterm babies are likely to become hypothermic despite the use of traditional techniques for decreasing heat loss.12 For this reason additional warming techniques are recommended (eg, prewarming the delivery room to 26°C,13 covering the baby in plastic wrapping (food or medical grade, heat-resistant plastic) (Class I, LOE A14,15 ), placing the baby on an exothermic mattress (Class IIb, LOE B16 ), and placing the baby under radiant heat (Class IIb, LOE C17 ). The infant's temperature must be monitored closely because of the slight, but described risk of hyperthermia when these techniques are used in combination (Class IIb, LOE B16 ). Other techniques for maintaining temperature during stabilization of the baby in the delivery room have been used (eg, prewarming the linen, drying and swaddling, placing the baby skin-to-skin with the mother and covering both with a blanket) and are recommended, but they have not been studied specifically (Class IIb, LOE C). All resuscitation procedures, including endotracheal intubation, chest compression, and insertion of intravenous lines, can be performed with these temperature-controlling interventions in place (Class IIb, LOE C).
Infants born to febrile mothers have been reported to have a higher incidence of perinatal respiratory depression, neonatal seizures, and cerebral palsy and an increased risk of mortality.18,19 Animal studies indicate that hyperthermia during or after ischemia is associated with progression of cerebral injury. Lowering the temperature reduces neuronal damage.20 Hyperthermia should be avoided (Class IIb, LOE C). The goal is to achieve normothermia and avoid iatrogenic hyperthermia.
Clearing the Airway
When Amniotic Fluid Is Clear
There is evidence that suctioning of the nasopharynx can create bradycardia during resuscitation21,22 and that suctioning of the trachea in intubated babies receiving mechanical ventilation in the neonatal intensive care unit (NICU) can be associated with deterioration of pulmonary compliance and oxygenation and reduction in cerebral blood flow velocity when performed routinely (ie, in the absence of obvious nasal or oral secretions).23,24 However, there is also evidence that suctioning in the presence of secretions can decrease respiratory resistance.25 Therefore it is recommended that suctioning immediately following birth (including suctioning with a bulb syringe) should be reserved for babies who have obvious obstruction to spontaneous breathing or who require positive-pressure ventilation (PPV) (Class IIb, LOE C).
When Meconium is Present
Aspiration of meconium before delivery, during birth, or during resuscitation can cause severe meconium aspiration syndrome (MAS). Historically a variety of techniques have been recommended to reduce the incidence of MAS. Suctioning of the oropharynx before delivery of the shoulders was considered routine until a randomized controlled trial demonstrated it to be of no value.26 Elective and routine endotracheal intubation and direct suctioning of the trachea were initially recommended for all meconium-stained newborns until a randomized controlled trial demonstrated that there was no value in performing this procedure in babies who were vigorous at birth.27 Although depressed infants born to mothers with meconium-stained amniotic fluid (MSAF) are at increased risk to develop MAS,28,29 tracheal suctioning has not been associated with reduction in the incidence of MAS or mortality in these infants.30,31 The only evidence that direct tracheal suctioning of meconium may be of value was based on comparison of suctioned babies with historic controls, and there was apparent selection bias in the group of intubated babies included in those studies.32,–,34
In the absence of randomized, controlled trials, there is insufficient evidence to recommend a change in the current practice of performing endotracheal suctioning of nonvigorous babies with meconium-stained amniotic fluid (Class IIb, LOE C). However, if attempted intubation is prolonged and unsuccessful, bag-mask ventilation should be considered, particularly if there is persistent bradycardia.
Assessment of Oxygen Need and Administration of Oxygen
There is a large body of evidence that blood oxygen levels in uncompromised babies generally do not reach extrauterine values until approximately 10 minutes following birth. Oxyhemoglobin saturation may normally remain in the 70% to 80% range for several minutes following birth, thus resulting in the appearance of cyanosis during that time. Other studies have shown that clinical assessment of skin color is a very poor indicator of oxyhemoglobin saturation during the immediate neonatal period and that lack of cyanosis appears to be a very poor indicator of the state of oxygenation of an uncompromised baby following birth.
Optimal management of oxygen during neonatal resuscitation becomes particularly important because of the evidence that either insufficient or excessive oxygenation can be harmful to the newborn infant. Hypoxia and ischemia are known to result in injury to multiple organs. Conversely there is growing experimental evidence, as well as evidence from studies of babies receiving resuscitation, that adverse outcomes may result from even brief exposure to excessive oxygen during and following resuscitation.
Pulse Oximetry
Numerous studies have defined the percentiles of oxygen saturation as a function of time from birth in uncompromised babies born at term (see table in Figure). This includes saturations measured from both preductal and postductal sites, following both operative and vaginal deliveries, and those occurring at sea level and at altitude.35,–,40
Newer pulse oximeters, which employ probes designed specifically for neonates, have been shown to provide reliable readings within 1 to 2 minutes following birth.41,–,43 These oximeters are reliable in the large majority of newborns, both term and preterm, and requiring resuscitation or not, as long as there is sufficient cardiac output and skin blood flow for the oximeter to detect a pulse. It is recommended that oximetry be used when resuscitation can be anticipated,2 when positive pressure is administered for more than a few breaths, when cyanosis is persistent, or when supplementary oxygen is administered (Class I, LOE B).
To appropriately compare oxygen saturations to similar published data, the probe should be attached to a preductal location (ie, the right upper extremity, usually the wrist or medial surface of the palm).43 There is some evidence that attaching the probe to the baby before connecting the probe to the instrument facilitates the most rapid acquisition of signal (Class IIb, LOE C).42
Administration of Supplementary Oxygen
Two meta-analyses of several randomized controlled trials comparing neonatal resuscitation initiated with room air versus 100% oxygen showed increased survival when resuscitation was initiated with air.44,45 There are no studies in term infants comparing outcomes when resuscitations are initiated with different concentrations of oxygen other than 100% or room air. One study in preterm infants showed that initiation of resuscitation with a blend of oxygen and air resulted in less hypoxemia or hyperoxemia, as defined by the investigators, than when resuscitation was initiated with either air or 100% oxygen followed by titration with an adjustable blend of air and oxygen.46
In the absence of studies comparing outcomes of neonatal resuscitation initiated with other oxygen concentrations or targeted at various oxyhemoglobin saturations, it is recommended that the goal in babies being resuscitated at birth, whether born at term or preterm, should be an oxygen saturation value in the interquartile range of preductal saturations (see table in Figure) measured in healthy term babies following vaginal birth at sea level (Class IIb, LOE B). These targets may be achieved by initiating resuscitation with air or a blended oxygen and titrating the oxygen concentration to achieve an Spo2 in the target range as described above using pulse oximetry (Class IIb, LOE C). If blended oxygen is not available, resuscitation should be initiated with air (Class IIb, LOE B). If the baby is bradycardic (HR <60 per minute) after 90 seconds of resuscitation with a lower concentration of oxygen, oxygen concentration should be increased to 100% until recovery of a normal heart rate (Class IIb, LOE B).
Positive-Pressure Ventilation (PPV)
If the infant remains apneic or gasping, or if the heart rate remains <100 per minute after administering the initial steps, start PPV.
Initial Breaths and Assisted Ventilation
Initial inflations following birth, either spontaneous or assisted, create a functional residual capacity (FRC).47,–,50 The optimal pressure, inflation time, and flow rate required to establish an effective FRC when PPV is administered during resuscitation have not been determined. Evidence from animal studies indicates that preterm lungs are easily injured by large-volume inflations immediately after birth.51,52 Assisted ventilation rates of 40 to 60 breaths per minute are commonly used, but the relative efficacy of various rates has not been investigated.
The primary measure of adequate initial ventilation is prompt improvement in heart rate.53 Chest wall movement should be assessed if heart rate does not improve. The initial peak inflating pressures needed are variable and unpredictable and should be individualized to achieve an increase in heart rate or movement of the chest with each breath. Inflation pressure should be monitored; an initial inflation pressure of 20 cm H2O may be effective, but ≥30 to 40 cm H2O may be required in some term babies without spontaneous ventilation (Class IIb, LOE C).48,50,54 If circumstances preclude the use of pressure monitoring, the minimal inflation required to achieve an increase in heart rate should be used. There is insufficient evidence to recommend an optimum inflation time. In summary, assisted ventilation should be delivered at a rate of 40 to 60 breaths per minute to promptly achieve or maintain a heart rate >100 per minute (Class IIb, LOE C).
The use of colorimetric CO2 detectors during mask ventilation of small numbers of preterm infants in the intensive care unit and in the delivery room has been reported, and such detectors may help to identify airway obstruction.55,56 However, it is unclear whether the use of CO2 detectors during mask ventilation confers additional benefit above clinical assessment alone (Class IIb, LOE C).
End-Expiratory Pressure
Many experts recommend administration of continuous positive airway pressure (CPAP) to infants who are breathing spontaneously, but with difficulty, following birth, although its use has been studied only in infants born preterm. A multicenter randomized clinical trial of newborns at 25 to 28 weeks gestation with signs of respiratory distress showed no significant difference in the outcomes of death or oxygen requirement at 36 weeks postmenstrual age between infants started on CPAP versus those intubated and placed on mechanical ventilation in the delivery room. Starting infants on CPAP reduced the rates of intubation and mechanical ventilation, surfactant use, and duration of ventilation, but increased the rate of pneumothorax.57 Spontaneously breathing preterm infants who have respiratory distress may be supported with CPAP or with intubation and mechanical ventilation (Class IIb, LOE B). The most appropriate choice may be guided by local expertise and preferences. There is no evidence to support or refute the use of CPAP in the delivery room in the term baby with respiratory distress.
Although positive end–expiratory pressure (PEEP) has been shown to be beneficial and its use is routine during mechanical ventilation of neonates in intensive care units, there have been no studies specifically examining PEEP versus no PEEP when PPV is used during establishment of an FRC following birth. Nevertheless, PEEP is likely to be beneficial and should be used if suitable equipment is available (Class IIb, LOE C). PEEP can easily be given with a flow-inflating bag or T-piece resuscitator, but it cannot be given with a self-inflating bag unless an optional PEEP valve is used. There is, however, some evidence that such valves often deliver inconsistent end-expiratory pressures.58,59
ASSISTED-VENTILATION DEVICES
Effective ventilation can be achieved with either a flow-inflating or self-inflating bag or with a T-piece mechanical device designed to regulate pressure.60,–,63 The pop-off valves of self-inflating bags are dependent on the flow rate of incoming gas, and pressures generated may exceed the value specified by the manufacturer. Target inflation pressures and long inspiratory times are more consistently achieved in mechanical models when T-piece devices are used rather than bags,60,61 although the clinical implications of these findings are not clear (Class IIb, LOE C). It is likely that inflation pressures will need to change as compliance improves following birth, but the relationship of pressures to delivered volume and the optimal volume to deliver with each breath as FRC is being established have not been studied. Resuscitators are insensitive to changes in lung compliance, regardless of the device being used (Class IIb, LOE C).64
Laryngeal Mask Airways
Laryngeal mask airways that fit over the laryngeal inlet have been shown to be effective for ventilating newborns weighing more than 2000 g or delivered ≥34 weeks gestation (Class IIb, LOE B65,–,67 ). There are limited data on the use of these devices in small preterm infants, ie, < 2000 g or <34 weeks (Class IIb, LOE C65,–,67 ). A laryngeal mask should be considered during resuscitation if facemask ventilation is unsuccessful and tracheal intubation is unsuccessful or not feasible (Class IIa, LOE B). The laryngeal mask has not been evaluated in cases of meconium-stained fluid, during chest compressions, or for administration of emergency intratracheal medications.
Endotracheal Tube Placement
Endotracheal intubation may be indicated at several points during neonatal resuscitation:
Initial endotracheal suctioning of nonvigorous meconium-stained newborns
If bag-mask ventilation is ineffective or prolonged
When chest compressions are performed
For special resuscitation circumstances, such as congenital diaphragmatic hernia or extremely low birth weight
The timing of endotracheal intubation may also depend on the skill and experience of the available providers.
After endotracheal intubation and administration of intermittent positive pressure, a prompt increase in heart rate is the best indicator that the tube is in the tracheobronchial tree and providing effective ventilation.53 Exhaled CO2 detection is effective for confirmation of endotracheal tube placement in infants, including very low-birth-weight infants (Class IIa, LOE B68,–,71 ). A positive test result (detection of exhaled CO2) in patients with adequate cardiac output confirms placement of the endotracheal tube within the trachea, whereas a negative test result (ie, no CO2 detected) strongly suggests esophageal intubation.68,–,72 Exhaled CO2 detection is the recommended method of confirmation of endotracheal tube placement (Class IIa, LOE B). However, it should be noted that poor or absent pulmonary blood flow may give false-negative results (ie, no CO2 detected despite tube placement in the trachea). A false-negative result may thus lead to unnecessary extubation and reintubation of critically ill infants with poor cardiac output.
Other clinical indicators of correct endotracheal tube placement are condensation in the endotracheal tube, chest movement, and presence of equal breath sounds bilaterally, but these indicators have not been systematically evaluated in neonates (Class 11b, LOE C).
Chest Compressions
Chest compressions are indicated for a heart rate that is <60 per minute despite adequate ventilation with supplementary oxygen for 30 seconds. Because ventilation is the most effective action in neonatal resuscitation and because chest compressions are likely to compete with effective ventilation, rescuers should ensure that assisted ventilation is being delivered optimally before starting chest compressions.
Compressions should be delivered on the lower third of the sternum to a depth of approximately one third of the anterior-posterior diameter of the chest (Class IIb, LOE C73,–,75 ). Two techniques have been described: compression with 2 thumbs with fingers encircling the chest and supporting the back (the 2 thumb–encircling hands technique) or compression with 2 fingers with a second hand supporting the back. Because the 2 thumb–encircling hands technique may generate higher peak systolic and coronary perfusion pressure than the 2-finger technique,76,–,80 the 2 thumb–encircling hands technique is recommended for performing chest compressions in newly born infants (Class IIb, LOE C). The 2-finger technique may be preferable when access to the umbilicus is required during insertion of an umbilical catheter, although it is possible to administer the 2 thumb–encircling hands technique in intubated infants with the rescuer standing at the baby's head, thus permitting adequate access to the umbilicus (Class IIb, LOE C).
Compressions and ventilations should be coordinated to avoid simultaneous delivery.81 The chest should be permitted to reexpand fully during relaxation, but the rescuer's thumbs should not leave the chest (Class IIb, LOE C). There should be a 3:1 ratio of compressions to ventilations with 90 compressions and 30 breaths to achieve approximately 120 events per minute to maximize ventilation at an achievable rate. Thus each event will be allotted approximately 1/2 second, with exhalation occurring during the first compression after each ventilation (Class IIb, LOE C).
There is evidence from animals and non-neonatal studies that sustained compressions or a compression ratio of 15:2 or even 30:2 may be more effective when the arrest is of primary cardiac etiology. One study in children suggests that CPR with rescue breathing is preferable to chest compressions alone when the arrest is of noncardiac etiology.82 It is recommended that a 3:1 compression to ventilation ratio be used for neonatal resuscitation where compromise of ventilation is nearly always the primary cause, but rescuers should consider using higher ratios (eg, 15:2) if the arrest is believed to be of cardiac origin (Class IIb, LOE C).
Respirations, heart rate, and oxygenation should be reassessed periodically, and coordinated chest compressions and ventilations should continue until the spontaneous heart rate is ≥60 per minute (Class IIb, LOE C). However, frequent interruptions of compressions should be avoided, as they will compromise artificial maintenance of systemic perfusion and maintenance of coronary blood flow (Class IIb, LOE C).
MEDICATIONS
Drugs are rarely indicated in resuscitation of the newly born infant. Bradycardia in the newborn infant is usually the result of inadequate lung inflation or profound hypoxemia, and establishing adequate ventilation is the most important step toward correcting it. However, if the heart rate remains <60 per minute despite adequate ventilation (usually with endotracheal intubation) with 100% oxygen and chest compressions, administration of epinephrine or volume expansion, or both, may be indicated. Rarely, buffers, a narcotic antagonist, or vasopressors may be useful after resuscitation, but these are not recommended in the delivery room.
Rate and Dose of Epinephrine Administration
Epinephrine is recommended to be administered intravenously (Class IIb, LOE C). Past guidelines recommended that initial doses of epinephrine be given through an endotracheal tube because the dose can be administered more quickly than when an intravenous route must be established. However, animal studies that showed a positive effect of endotracheal epinephrine used considerably higher doses than are currently recommended,83,84 and the one animal study that used currently recommended doses via endotracheal tube showed no effect.85 Given the lack of supportive data for endotracheal epinephrine, the IV route should be used as soon as venous access is established (Class IIb, LOE C).
The recommended IV dose is 0.01 to 0.03 mg/kg per dose. Higher IV doses are not recommended because animal86,87 and pediatric88,89 studies show exaggerated hypertension, decreased myocardial function, and worse neurological function after administration of IV doses in the range of 0.1 mg/kg. If the endotracheal route is used, doses of 0.01 or 0.03 mg/kg will likely be ineffective. Therefore, IV administration of 0.01 to 0.03 mg/kg per dose is the preferred route. While access is being obtained, administration of a higher dose (0.05 to 0.1 mg/kg) through the endotracheal tube may be considered, but the safety and efficacy of this practice have not been evaluated (Class IIb, LOE C). The concentration of epinephrine for either route should be 1:10,000 (0.1 mg/mL).
VOLUME EXPANSION
Volume expansion should be considered when blood loss is known or suspected (pale skin, poor perfusion, weak pulse) and the baby's heart rate has not responded adequately to other resuscitative measures (Class IIb, LOE C).90 An isotonic crystalloid solution or blood is recommended for volume expansion in the delivery room (Class IIb, LOE C). The recommended dose is 10 mL/kg, which may need to be repeated. When resuscitating premature infants, care should be taken to avoid giving volume expanders rapidly, because rapid infusions of large volumes have been associated with intraventricular hemorrhage (Class IIb, LOE C).
POSTRESUSCITATION CARE
Babies who require resuscitation are at risk for deterioration after their vital signs have returned to normal. Once adequate ventilation and circulation have been established, the infant should be maintained in, or transferred to an environment where close monitoring and anticipatory care can be provided.
Naloxone
Administration of naloxone is not recommended as part of initial resuscitative efforts in the delivery room for newborns with respiratory depression. Heart rate and oxygenation should be restored by supporting ventilation.
Glucose
Newborns with lower blood glucose levels are at increased risk for brain injury and adverse outcomes after a hypoxic-ischemic insult, although no specific glucose level associated with worse outcome has been identified.91,92 Increased glucose levels after hypoxia or ischemia were not associated with adverse effects in a recent pediatric series93 or in animal studies,94 and they may be protective.95 However, there are no randomized controlled trials that examine this question. Due to the paucity of data, no specific target glucose concentration range can be identified at present. Intravenous glucose infusion should be considered as soon as practical after resuscitation, with the goal of avoiding hypoglycemia (Class IIb, LOE C).
Induced Therapeutic Hypothermia
Several randomized controlled multicenter trials of induced hypothermia (33.5°C to 34.5°C) of newborns ≥36 weeks gestational age, with moderate to severe hypoxic-ischemic encephalopathy as defined by strict criteria, showed that those babies who were cooled had significantly lower mortality and less neurodevelopmental disability at 18-month follow-up than babies who were not cooled.96,–,98 The randomized trials produced similar results using different methods of cooling (selective head versus systemic).96,–,100 It is recommended that infants born at ≥36 weeks gestation with evolving moderate to severe hypoxic-ischemic encephalopathy should be offered therapeutic hypothermia. The treatment should be implemented according to the studied protocols, which currently include commencement within 6 hours following birth, continuation for 72 hours, and slow rewarming over at least 4 hours. Therapeutic hypothermia should be administered under clearly defined protocols similar to those used in published clinical trials and in facilities with the capabilities for multidisciplinary care and longitudinal follow-up (Class IIa, LOE A). Studies suggest that there may be some associated adverse effects, such as thrombocytopenia and increased need for inotropic support.
GUIDELINES FOR WITHHOLDING AND DISCONTINUING RESUSCITATION
For neonates at the margins of viability or those with conditions which predict a high risk of mortality or morbidity, attitudes and practice vary according to region and availability of resources. Studies indicate that parents desire a larger role in decisions to initiate resuscitation and continue life support of severely compromised newborns. Opinions among neonatal providers vary widely regarding the benefits and disadvantages of aggressive therapies in such newborns.
Withholding Resuscitation
It is possible to identify conditions associated with high mortality and poor outcome in which withholding resuscitative efforts may be considered reasonable, particularly when there has been the opportunity for parental agreement (Class IIb, LOE C101,102 ).
A consistent and coordinated approach to individual cases by the obstetric and neonatal teams and the parents is an important goal. Noninitiation of resuscitation and discontinuation of life-sustaining treatment during or after resuscitation are ethically equivalent, and clinicians should not hesitate to withdraw support when functional survival is highly unlikely.103 The following guidelines must be interpreted according to current regional outcomes:
When gestation, birth weight, or congenital anomalies are associated with almost certain early death and when unacceptably high morbidity is likely among the rare survivors, resuscitation is not indicated. Examples include extreme prematurity (gestational age <23 weeks or birth weight <400 g), anencephaly, and some major chromosomal abnormalities, such as trisomy 13 (Class IIb, LOE C).
In conditions associated with a high rate of survival and acceptable morbidity, resuscitation is nearly always indicated. This will generally include babies with gestational age ≥25 weeks and those with most congenital malformations (Class IIb, LOE C).
In conditions associated with uncertain prognosis in which survival is borderline, the morbidity rate is relatively high, and the anticipated burden to the child is high, parental desires concerning initiation of resuscitation should be supported (Class IIb, LOE C).
Assessment of morbidity and mortality risks should take into consideration available data, and may be augmented by use of published tools based on data from specific populations. Decisions should also take into account changes in medical practice that may occur over time.
Mortality and morbidity data by gestational age compiled from data collected by perinatal centers in the US and several other countries may be found on the Neonatal Resuscitation Program (NRP) website (www.aap.org/nrp). A link to a computerized tool to estimate mortality and morbidity from a population of extremely low-birth-weight babies born in a network of regional perinatal centers may be found at that site. However, unless conception occurred via in vitro fertilization, techniques used for obstetric dating are accurate to only ±3 to 4 days if applied in the first trimester and to only ±1 to 2 weeks subsequently. Estimates of fetal weight are accurate to only ±15% to 20%. Even small discrepancies of 1 or 2 weeks between estimated and actual gestational age or a 100- to 200-g difference in birth weight may have implications for survival and long-term morbidity. Also, fetal weight can be misleading if there has been intrauterine growth restriction, and outcomes may be less predictable. These uncertainties underscore the importance of not making firm commitments about withholding or providing resuscitation until you have the opportunity to examine the baby after birth.
Discontinuing Resuscitative Efforts
In a newly born baby with no detectable heart rate, it is appropriate to consider stopping resuscitation if the heart rate remains undetectable for 10 minutes (Class IIb, LOE C104,–,106 ). The decision to continue resuscitation efforts beyond 10 minutes with no heart rate should take into consideration factors such as the presumed etiology of the arrest, the gestation of the baby, the presence or absence of complications, the potential role of therapeutic hypothermia, and the parents' previously expressed feelings about acceptable risk of morbidity.
STRUCTURE OF EDUCATIONAL PROGRAMS TO TEACH NEONATAL RESUSCITATION
Studies have demonstrated that use of simulation-based learning methodologies enhances performance in both real-life clinical situations and simulated resuscitations,107,–,110 although a few studies have found no differences when compared to standard or other nonsimulated training.111,112 Also, studies examining briefings or debriefings of resuscitation team performance have generally shown improved knowledge or skills.113,–,118 Interpretation of data is complicated by the heterogeneity and limitations of the studies, including a paucity of data about clinical outcomes. Based on available evidence, it is recommended that the AAP/AHA Neonatal Resuscitation Program adopt simulation, briefing, and debriefing techniques in designing an education program for the acquisition and maintenance of the skills necessary for effective neonatal resuscitation (Class IIb, LOE C).
DISCLOSURES
Guidelines Part 15: Neonatal Resuscitation Writing Group Disclosures
| Writing Group Member . | Employment . | Research Grant . | Other Research Support . | Speakers' Bureau/ Honoraria . | Ownership Interest . | Consultant/ Advisory Board . | Other . |
|---|---|---|---|---|---|---|---|
| John Kattwinkel | University of Virginia–Professor of Pediatrics | None | None | None | None | None | None |
| Jeffrey M. Perlman | Weill Cornell-Professor of Pediatrics | †NIH-NIH- Improving antimicrobial prescribing practices in the NICU | None | None | None | None | None |
| Khalid Aziz | University of Alberta– Associate Professor of Pediatrics | None | None | None | None | None | None |
| Christopher Colby | Mayo Clinic–physician | None | None | None | None | None | None |
| Karen Fairchild | University of Virginia Health System–Associate Professor of Pediatrics | None | None | None | None | None | None |
| John Gallagher | Univ. Hosp of Cleveland-Crit Care Coordinator of Ped.Resp Care | None | None | None | None | None | None |
| Mary Fran Hazinski | Vanderbilt University School of Nursing—Professor; AHA ECC Product Development-Senior Science Editor †Significant AHA compensation to write, edit and review documents such as the 2010 AHA Guidelines for CPR and ECC. | None | None | None | None | None | None |
| Louis P. Halamek | Stanford University–Associate Professor | †Laerdal Foundation: The Laerdal Foundation (not company) provided a grant to the Center for Advanced Pediatric and Perinatal Education at Packard Children's Hospital at Stanford during the academic years 2006–07, 2007–08, 2008–09; I develop simulation-based training programs and conduct research at CAPE. This support was provided directly to my institution. | None | *I have received < 10 honoraria in amounts of $500 or less from speaking at various academic meetings in the past 24 months; none of these meetings were conducted by for-profit entities. | None | *Laerdal Medical Advanced Medical Simulation Both of these companies reimburse me directly. | *I provide medical consultation to the legal profession for which I am reimbursed directly. |
| Praveen Kumar | PEDIATRIC FACULTY FOUNDATION- ATTENDING NEONATOLOGIST | None | None | None | None | None | None |
| George Little | Dartmouth College- Ped. Professor; Dartmouth Hitchcock Medfont. Center Neonatologist | None | None | None | None | None | None |
| Jane E. McGowan | St Christopher's Pediatric Associate/ Tenet Healthcare–Attending neonatologist; medical director, NICU | None | None | None | None | None | * reviewed records of cases involving neonatal resuscitation on one or two occasions over the past 5 years. *As co-editor for Textbook of Neonatal Resuscitation 6th edition, to be published by the AAP, being paid a total of $4000 over 3 years by the AAP. |
| Barbara Nightengale | Univ.Health Assoc,Nurse Practitioner | None | None | None | None | None | None |
| Mildred M. Ramirez | Univ of Texas Med School Houston-Physician | None | None | *Signed as consultant for Cytokine Pharmasciences, Inc., for a lecture in Mexico City. Product Propress for cervical rippening. $2,000 Money to Univ. | None | None | *Expert for Current expert case of triplets and preterm delivery. Money to the university '09 |
| Steven Ringer | Brigham and Women's Hospital–Chief, Newborn Medicine | None | None | *Vermont Oxford Neonatal Network, $1000, comes to me | None | *Alere $2000, consultation Dey Pharamaceutical $1000 Consultation Forrest Pharmaceuticals $1500 Grant Review Committee | †Several Attorneys, serving as expert witness in Medical malpractice cases |
| Wendy M. Simon | American Academy of Pediatrics–Director, Life Support Programs | None | None | None | None | None | None |
| Gary M. Weiner | St. Joseph Mercy Hospital-Ann Arbor Michigan–Attending Neonatologist | None | †Received equipment on-loan (3 resuscitation mannequins, 2 sets of video recording equipment) from Laerdal Medical Corporation to be used to complete a research project evaluating educational methods for teaching neonatal resuscitation. The value of the on-loan equipment is approximately $35,000. | None | None | None | None |
| Myra Wyckoff | UT Southwestern Medical Center–Associate Professor of Pediatrics | †American Academy of Pediatrics Neonatal Research Grant-Ergonomics of Neonatal CPR 2008–2009 | †Received a SimNewB neonatal simulator for help in Beta testing prior to final production | *Speaker at Symposia on Neonatal Care from University of Miami-honoraria paid to me Speaker at Symposia on Neonatal Care from Columbia/Cornell-honoraria paid directly to me Speaker for Grand Rounds from University of Oklahoma-honoraria paid directly to me | None | None | None |
| Jeanette Zaichkin | Seattle Children's Hospital–Neonatal Outreach Coordinator | None | None | *I receive honoraria directly to me from the AAP as compensation for editorial activities for NRP instructor ms. | None | None | None |
| Writing Group Member . | Employment . | Research Grant . | Other Research Support . | Speakers' Bureau/ Honoraria . | Ownership Interest . | Consultant/ Advisory Board . | Other . |
|---|---|---|---|---|---|---|---|
| John Kattwinkel | University of Virginia–Professor of Pediatrics | None | None | None | None | None | None |
| Jeffrey M. Perlman | Weill Cornell-Professor of Pediatrics | †NIH-NIH- Improving antimicrobial prescribing practices in the NICU | None | None | None | None | None |
| Khalid Aziz | University of Alberta– Associate Professor of Pediatrics | None | None | None | None | None | None |
| Christopher Colby | Mayo Clinic–physician | None | None | None | None | None | None |
| Karen Fairchild | University of Virginia Health System–Associate Professor of Pediatrics | None | None | None | None | None | None |
| John Gallagher | Univ. Hosp of Cleveland-Crit Care Coordinator of Ped.Resp Care | None | None | None | None | None | None |
| Mary Fran Hazinski | Vanderbilt University School of Nursing—Professor; AHA ECC Product Development-Senior Science Editor †Significant AHA compensation to write, edit and review documents such as the 2010 AHA Guidelines for CPR and ECC. | None | None | None | None | None | None |
| Louis P. Halamek | Stanford University–Associate Professor | †Laerdal Foundation: The Laerdal Foundation (not company) provided a grant to the Center for Advanced Pediatric and Perinatal Education at Packard Children's Hospital at Stanford during the academic years 2006–07, 2007–08, 2008–09; I develop simulation-based training programs and conduct research at CAPE. This support was provided directly to my institution. | None | *I have received < 10 honoraria in amounts of $500 or less from speaking at various academic meetings in the past 24 months; none of these meetings were conducted by for-profit entities. | None | *Laerdal Medical Advanced Medical Simulation Both of these companies reimburse me directly. | *I provide medical consultation to the legal profession for which I am reimbursed directly. |
| Praveen Kumar | PEDIATRIC FACULTY FOUNDATION- ATTENDING NEONATOLOGIST | None | None | None | None | None | None |
| George Little | Dartmouth College- Ped. Professor; Dartmouth Hitchcock Medfont. Center Neonatologist | None | None | None | None | None | None |
| Jane E. McGowan | St Christopher's Pediatric Associate/ Tenet Healthcare–Attending neonatologist; medical director, NICU | None | None | None | None | None | * reviewed records of cases involving neonatal resuscitation on one or two occasions over the past 5 years. *As co-editor for Textbook of Neonatal Resuscitation 6th edition, to be published by the AAP, being paid a total of $4000 over 3 years by the AAP. |
| Barbara Nightengale | Univ.Health Assoc,Nurse Practitioner | None | None | None | None | None | None |
| Mildred M. Ramirez | Univ of Texas Med School Houston-Physician | None | None | *Signed as consultant for Cytokine Pharmasciences, Inc., for a lecture in Mexico City. Product Propress for cervical rippening. $2,000 Money to Univ. | None | None | *Expert for Current expert case of triplets and preterm delivery. Money to the university '09 |
| Steven Ringer | Brigham and Women's Hospital–Chief, Newborn Medicine | None | None | *Vermont Oxford Neonatal Network, $1000, comes to me | None | *Alere $2000, consultation Dey Pharamaceutical $1000 Consultation Forrest Pharmaceuticals $1500 Grant Review Committee | †Several Attorneys, serving as expert witness in Medical malpractice cases |
| Wendy M. Simon | American Academy of Pediatrics–Director, Life Support Programs | None | None | None | None | None | None |
| Gary M. Weiner | St. Joseph Mercy Hospital-Ann Arbor Michigan–Attending Neonatologist | None | †Received equipment on-loan (3 resuscitation mannequins, 2 sets of video recording equipment) from Laerdal Medical Corporation to be used to complete a research project evaluating educational methods for teaching neonatal resuscitation. The value of the on-loan equipment is approximately $35,000. | None | None | None | None |
| Myra Wyckoff | UT Southwestern Medical Center–Associate Professor of Pediatrics | †American Academy of Pediatrics Neonatal Research Grant-Ergonomics of Neonatal CPR 2008–2009 | †Received a SimNewB neonatal simulator for help in Beta testing prior to final production | *Speaker at Symposia on Neonatal Care from University of Miami-honoraria paid to me Speaker at Symposia on Neonatal Care from Columbia/Cornell-honoraria paid directly to me Speaker for Grand Rounds from University of Oklahoma-honoraria paid directly to me | None | None | None |
| Jeanette Zaichkin | Seattle Children's Hospital–Neonatal Outreach Coordinator | None | None | *I receive honoraria directly to me from the AAP as compensation for editorial activities for NRP instructor ms. | None | None | None |
This table represents the relationships of writing group members that may be perceived as actual or reasonably perceived conflicts of interest as reported on the Disclosure Questionnaire, which all members of the writing group are required to complete and submit. A relationship is considered to be “significant” if (a) the person receives $10 000 or more during any 12-month period, or 5% or more of the person's gross income; or (b) the person owns 5% or more of the voting stock or share of the entity, or owns $10 000 or more of the fair market value of the entity. A relationship is considered to be “modest” if it is less than “significant” under the preceding definition.
Modest.
Significant.
The American Heart Association requests that this document be cited as follows: Kattwinkel J, Perlman JM, Aziz K, Colby C, Fairchild K, Gallagher J, Hazinski MF, Halamek LP, Kumar P, Little G, McGowan JE, Nightengale B, Ramirez MM, Ringer S, Simon WM, Weiner GM, Wyckoff M, Zaichkin J. Part 15: neonatal resuscitation: 2010 American Heart Association Guidelines for Cardiopulmonary Resuscitation and Emergency Cardiovascular Care. Circulation. 2010;122:S909–S919.
(Circulation. 2010;122:S909–S919.)
Circulation is available at http://circ.ahajournals.org.

Comments
Re: 2010 Guidelines for Neonatal Resuscitation: does the algorithm require a clarification?
We thank the Italian Resuscitation Committee for their comments about the COSTR neonatal algorithm versus the 2010 Neonatal Guidelines algorithm. The expanded version in the Guidelines document is indeed in error and we appreciate your bringing this to our attention and prompting us to make this correction.
The algorithm was changed from the last Guidelines and NRP Textbook edition because of the recognition that many resuscitators were initiating chest compressions before assuring adequate ventilation; hence the added, “Take ventilation corrective steps” statements. However, our Italian colleagues are correct that chest compressions are not indicated if the heart rate is > 60 bpm. Revised resuscitation flowcharts will appear in Edition 6 of the NRP Textbook and in an errata submitted to the Guidelines article, respectively.
John Kattwinkel, MD
Editor, NRP Textbook
Jeffrey Perlman, MD
Co-Chair, ILCOR Neonatal Task Force
Conflict of Interest:
None declared
2010 Guidelines for Neonatal Resuscitation: does the algorithm require a clarification?
We read with interest Kattwinkel et al’s article on the 2010 Guidelines for Neonatal Resuscitation.1 As Neonatal Resuscitation Study Group of the Italian Society of Neonatology, we are currently in the process of updating the national neonatal resuscitation programs according to the 2010 Guidelines for Neonatal Resuscitation. While reviewing the above mentioned article, it came to our attention an issue that we believe deserves clarification. In the Figure, at the bottom of the Neonatal Resuscitation Algorithm, in case of negative answer (No) to the question “HR below 60?”, the arrow sends to the box “Consider intubation, Chest compressions, Coordinate with PPV”. To our knowledge, when heart rate is above 60 bpm, chest compressions are never indicated. Furthermore, this part of the algorithm is different from that proposed by Perlman et al.,2 and could lead to misinterpretation. We would therefore suggest to change this part of the algorithm shifting the arrow to the previous box of the Figure (“HR below 60? No”).
1. Kattwinkel J, Perlman JM, Aziz K, Colby C, Fairchild K, Gallagher J, et al. Neonatal resuscitation: 2010 American heart association guidelines for cardiopulmonary resuscitation and emergency cardiovascular care. Pediatrics 2010;126:e1400-1413 2. Perlman JM, Wyllie J, Kattwinkel J, Atkins DL, Chameides L, Goldsmith JP, et al. Neonatal resuscitation: 2010 International consensus on cardiopulmonary resuscitation and emergency cardiovascular care science with treatment recommendations. Pediatrics 2010;126:e1319-1344.
Conflict of Interest:
None declared