Immigrant children seeking safe haven in the United States, whether arriving unaccompanied or in family units, face a complicated evaluation and legal process from the point of arrival through permanent resettlement in communities. The conditions in which children are detained and the support services that are available to them are of great concern to pediatricians and other advocates for children. In accordance with internationally accepted rights of the child, immigrant and refugee children should be treated with dignity and respect and should not be exposed to conditions that may harm or traumatize them. The Department of Homeland Security facilities do not meet the basic standards for the care of children in residential settings. The recommendations in this statement call for limited exposure of any child to current Department of Homeland Security facilities (ie, Customs and Border Protection and Immigration and Customs Enforcement facilities) and for longitudinal evaluation of the health consequences of detention of immigrant children in the United States. From the moment children are in the custody of the United States, they deserve health care that meets guideline-based standards, treatment that mitigates harm or traumatization, and services that support their health and well-being. This policy statement also provides specific recommendations regarding postrelease services once a child is released into communities across the country, including a coordinated system that facilitates access to a medical home and consistent access to education, child care, interpretation services, and legal services.
Introduction
Communities nationwide have become homes to immigrant and refugee children who have fled countries across the globe.1 However, in the dramatic increase in arrivals that began in 2014 and continues at the time of writing this policy statement, more than 95% of undocumented children have emigrated from Guatemala, Honduras, and El Salvador (the Northern Triangle countries of Central America), with much smaller numbers from Mexico and other countries. Most of these undocumented children cross into the United States through the southern border.2 Unprecedented violence, abject poverty, and lack of state protection of children and families in Central America are driving an escalation of migration to the United States from Guatemala, Honduras, and El Salvador.3,4 Children, unaccompanied and in family units, seeking safe haven* in the United States often experience traumatic events in their countries of origin, during the journeys to the United States, and throughout the difficult process of resettlement.5,6 In fiscal year (FY) 2014, Customs and Border Protection (CBP) detained 68 631 unaccompanied children and another 68 684 children in family units7 (a child with parent[s] or legal guardian[s]). In response to these numbers, the US government implemented a media campaign in Central America and increased immigration enforcement at the southern border of Mexico in an effort to deter immigration.8 Yet despite decreasing numbers of unaccompanied children and children in family units attempting to emigrate to the United States in FY 2015, another significant increase of both groups began in FY 2016, with 59 692 unaccompanied children and 77 674 family units detained in FY 2016.2 Interviews with children in detention from Mexico and the Northern Triangle Countries revealed that 58% had fear sufficient to merit protection under international law,4 and in another survey, 77% reported violence as the main reason for fleeing their country.9
Children first detained at the time of entry to the United States, whether they are unaccompanied or in family units, are held by the Department of Homeland Security (DHS) in CBP processing centers.10,11 If an accompanying adult cannot verify that he or she is the biological parent or legal guardian, this adult is separated from the child, and the child is considered unaccompanied.10 After processing, unaccompanied immigrant children are placed in shelters or other facilities operated by the US Department of Health and Human Services (HHS) Office of Refugee Resettlement (ORR), and the majority are subsequently released to the care of community sponsors (parents, other adult family members, or nonfamily individuals) throughout the country for the duration of their immigration cases.11 Children detained with a parent or legal guardian are either repatriated back to their home countries under expedited removal procedures, placed in Immigration and Customs Enforcement (ICE) family residential centers, or released into the community to await their immigration hearings.12
Pediatricians who care for previously detained immigrant children in communities throughout the United States should be aware of the traumatic events these children have invariably experienced to better understand and address their complex medical, mental health, and legal needs. Pediatricians also have an opportunity to advocate for the health and well-being of vulnerable immigrant children. This policy statement applies principles established by numerous previous statements, including care of immigrant children,13 toxic stress,14 and social determinants of health,15 to the specific topic of detention of immigrant children.
History
In the 1980s, the United States experienced a dramatic increase in numbers of migrant children fleeing Central America as a result of civil wars in those countries.16 At that time, the Immigration and Naturalization Service (INS), under the Department of Justice, was responsible for enforcing the immigration law and seeking the deportation of unaccompanied children and for their care and custody while they were in the United States. In 1997, after more than a decade of litigation responding to unjust treatment of unaccompanied children in the care of the INS, the government entered into a settlement agreement, still in force today, for the care of children.17 The Flores Settlement Agreement set strict national standards for the detention, treatment, and release of all minors detained in the legal custody of the INS. It requires that children be held in the least restrictive setting appropriate for a child’s needs and that they be released without unnecessary delay to a parent, designate of the parent, or responsible adult as deemed appropriate.17,18
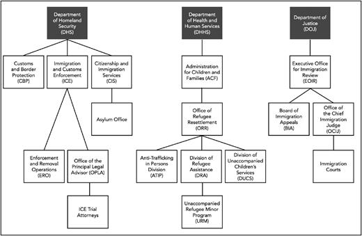
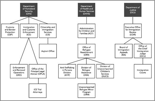
After September 11, 2001, the Homeland Security Act of 2002 attempted to resolve the conflict of interest between the dual role of the INS as both a prosecutor and caretaker of unaccompanied children.19 That law divided the functions of the former INS between the DHS and HHS (Fig 1). Under the DHS, CBP and ICE are charged with border control and homeland security.20,21 The care and custody of unaccompanied immigrant children were transferred to the HHS Administration for Children and Families, specifically the ORR. The responsibility of the ORR is to promote the well-being of children and families, including refugees and migrants.22
Restructuring of INS after September 11, 2001.19 (The Anti-Trafficking in Persons Organization is now called the Office on Trafficking in Persons, and the Division of Unaccompanied Children’s Services is now called the Division of Children’s Services.) Reproduced with permission: Byrne O, Miller E. The Flow of Unaccompanied Children Through the Immigration System. New York, NY: Vera Institute of Justice; 2012:7
Restructuring of INS after September 11, 2001.19 (The Anti-Trafficking in Persons Organization is now called the Office on Trafficking in Persons, and the Division of Unaccompanied Children’s Services is now called the Division of Children’s Services.) Reproduced with permission: Byrne O, Miller E. The Flow of Unaccompanied Children Through the Immigration System. New York, NY: Vera Institute of Justice; 2012:7
Current Practice and Terminology
Noncitizen children younger than 18 years are processed through the immigration system in several ways depending on where they are first detained, whether they are accompanied or unaccompanied by a parent, and whether they come from a contiguous or noncontiguous country. An unaccompanied alien child, referred to as an unaccompanied immigrant child in this policy statement, is defined by the Homeland Security Act as a child who “has no lawful immigration status in the United States; has not attained 18 years of age; and with respect to whom—(i) there is no parent or legal guardian in the United States; or (ii) no parent or legal guardian in the United States is available to provide care and physical custody.”11,23,24 A parent or legal guardian is considered “not available” if not present at the time of the child’s apprehension.
Accompanied children are those who are detained with their parent or legal guardian, most often the mother. DHS refers to accompanied children as part of a family unit.11 Most children who come into immigration custody are first detained at the border; a smaller number are apprehended within the country (ie, more than 100 miles away from a border), known as internal apprehensions.11
Lastly, the immigration process is different for children who come from contiguous countries (most from Mexico and smaller numbers from Canada). When the Trafficking Victims Protection Reauthorization Act (TVPRA) was passed in 2008, Congress mandated that CBP screen children from Mexico and Canada for trafficking (child labor or sex) and other harms before allowing them to return to their countries and before they are placed in US immigration proceedings. Specifically, CBP must screen a child from Mexico or Canada to ensure that the child is not a potential victim of trafficking, has no possible claim to asylum, and can and does voluntarily accept return. If a child from Canada or Mexico does not have authorization to enter the United States and can be returned safely, the child can be repatriated without ever being placed in immigration proceedings. If any of the answers to the aforementioned inquiries into protection concerns are positive, or if no determination of all 3 criteria can be made within 48 hours, the TVPRA mandates that the child shall “immediately” be transferred to custody of ORR. Once transferred to ORR, Mexican and Canadian children are treated like all other unaccompanied children in detention.11,19
Immigration Pathway
CBP Processing Centers
When first detained at or near the border, both unaccompanied children and those in family units are sent to CBP processing centers. Each year, hundreds of thousands of detained people are held in these processing centers along the US southern border.10 By law, under the Homeland Security Act of 2002 and TVPRA of 2008, unaccompanied immigrant children must be moved to ORR custody within 72 hours.24,25 Processing centers are secure facilities of various sizes with locked enclosures to detain children and families; the largest, in McAllen, Texas, currently has a capacity of 1000.† Reports by advocacy organizations, including interviews with detainees and the DHS Office of Inspector General,26 have cataloged egregious conditions in many of the centers, including lack of bedding (eg, sleeping on cement floors), open toilets, no bathing facilities, constant light exposure, confiscation of belongings, insufficient food and water, and lack of access to legal counsel,10,24,‡ and a history of extremely cold temperatures. At times children and families are kept longer than 72 hours, denied access to medical care and medications, separated from one another, or physically and emotionally maltreated.10,24,25 In processing centers, children and families lack a comprehensive orientation process that outlines procedures and possible time of detainment in each facility. To respond to increasing numbers of children and families who are first detained in the Rio Grande Valley, a central processing center in McAllen, Texas has made changes to increase capacity, expedite processing, and address some of these concerns.§
At the time of apprehension by CBP, children pass through 1 or more CBP processing facilities, some of which provide limited medical screening (eg, scabies, lice, varicella); complete medical histories and physical examinations (including vital signs) are not conducted. Screening is performed by a variety of nonmedical and medical personnel, such as border patrol officers, emergency medical technicians, nurse practitioners, or physician assistants.‖ Children with medical problems beyond the scope of aforementioned personnel are taken to a local hospital emergency department.¶
At the time of release from CBP processing centers, the immigration pathway diverges for unaccompanied immigrant children and children accompanied by a parent or legal guardian.
ORR Children Shelters: Unaccompanied Immigrant Children
ORR contracts with a network of child welfare agencies, both nonprofit and government organizations, to care for unaccompanied immigrant children in a variety of facility types that range in size and level of security. A small number of these contracts are with local foster care agencies.23 With more than 9200 beds located across the country, these shelters have procedures ensuring compliance with federal law regarding the care and custody of immigrant children.27 Children are provided with dormitory-style rooms, shared bathrooms, showers, clothes, hot meals, year-round educational services, recreational activities, and limited legal services. In FY 2015, the average length of stay in the program was 34 days,28 although some children remain in ORR custody for significantly longer periods of time, for a number of different reasons.
At the time of entry into an ORR facility, children receive an initial medical and mental health evaluation.29 The ORR is responsible for providing the children with ongoing medical and mental health care, which may be provided on or off site, while in custody. Pediatricians caring for previously detained children released into communities can access the American Academy of Pediatrics (AAP) Immigrant Health Toolkit (https://www.aap.org/en-us/about-the-aap/Committees-Councils-Sections/Council-on-Community-Pediatrics/Pages/Immigrant-Child-Health-Toolkit.aspx) for more comprehensive guidelines (eg, universal hearing and sexual health screenings)30 and can ask the child or sponsor for the medical records, provided to each child at the time of release from the shelter, or request records (including vaccinations and tuberculosis testing) from the ORR Web site (https://www.acf.hhs.gov/orr/resource/unaccompanied-childrens-services).31
Family Residential Centers: Accompanied Children
Some family units are released from CBP processing centers directly into the community to await immigration proceedings, some undergo expedited return to their country of origin, and others are sent to ICE-contracted family residential centers. Three family detention centers exist nationally, including 2 in Texas, operated by for-profit prison corporations (ie, GEO Group and CCA) and 1 in Pennsylvania operated by local government (ie, Berks County); 2 other centers were closed because of “dangerously inadequate” conditions.32,33 The present total operating capacity of the detention facilities is 3326 beds.34 Each residential center has staff comprising representatives from their contracting organizations and ICE employees.34 In general, multiple families stay in dormitory-style rooms. Nearly all the family detention beds are for mothers with children younger than 18 years, and 1 facility (Berks County) accepts fathers.35 An August 2015 ruling by a California US District Court in a case brought against DHS, Flores v Johnson, found that family detention centers are in violation of the Flores Settlement Agreement.36 The court did not exclude children in family units from the requirement that children be held in the least restrictive environments. Despite this order, children continue to be detained, and even with shorter lengths of stay, some were still found to suffer traumatic effects.32,37
Care of children held in detention centers is subject to the standards outlined on the ICE Web site.38,39 Limited medical, dental, and mental health services are provided by the prison corporations in the Texas facilities and through public health services in Pennsylvania.38,39 Detention centers also rely on nearby emergency departments and tertiary care centers for the treatment of medical and mental health conditions beyond their scope. Visits to family detention centers in 2015 and 2016 by pediatric and mental health advocates revealed discrepancies between the standards outlined by ICE and the actual services provided, including inadequate or inappropriate immunizations, delayed medical care, inadequate education services, and limited mental health services.40,–45
Alternatives to detention offer opportunities to respond to families’ needs in the community as their immigration cases proceed. For most families, release into the community allows families to live their lives as normally as possible.34 In the setting of community-based alternatives to detention, many families are able to comply with immigration proceedings when they are provided information about rights and responsibilities, referrals to legal services, and psychosocial supports.34 Some families may benefit from case management,34 which is cost-effective11 and can increase the likelihood of compliance with government requirements.33 Alternatives to detention may better allow families to identify legal services and seek proper medical and mental health care that can importantly contribute to winning asylum cases.46
Release of Children Into the Community: Unaccompanied Immigrant Children
Before release, the ORR seeks to reunite an unaccompanied immigrant child with a sponsor, preferably a parent or other family member. Sponsors must be considered suitable for caring for a child and go through background checks, occasionally including home visits.11,23,24 Most children are released to parents or other family members; in some cases, the sponsor may be someone the child does not know well or at all. The ORR must approve the child’s release, but in almost all cases, the sponsor is financially responsible for transportation and other expenses incurred.47 Some children receive limited postrelease services from nongovernment organizations funded by ORR. These services are typically provided only to children whose release followed a home study, required for certain children under TVPRA, including those who have histories of abuse or trafficking or those with disabilities.48,49 Most children released from the ORR do not qualify for Medicaid, the Children’s Health Insurance Program, or other state and federal public benefit programs. Other important stressors may also arise once the child has been placed with a sponsor, including relationship conflicts between child and sponsor or other household members, school enrollment and other educational challenges, food insecurity, housing insecurity, other financial strain (eg, clothes, school supplies), and acculturation difficulties.
Release of Children Into the Community: Family Units
Family units arriving together at the US border are currently placed into “expedited removal proceedings,” which means that the adult must pass a “credible fear interview” or, in some cases, a “reasonable fear interview” (for families with previous orders of removal from the United States) before a US Customs and Immigration Service officer to establish a basis for the presence of persecution or torture. If the interview is passed, families may be released from the detention center on bond or released under other conditions, such as being required to wear an electronic monitor, but only for the duration of their immigration case. If they do not pass the credible fear or reasonable fear interview or a judge concurs with a negative “fear” decision, they will be removed from the United States.39 Currently, more than 75% of families held in family residential centers pass their “credible fear” or “reasonable fear” interviews or are successful in appealing adverse decisions after retaining an attorney, meaning that most have a right to seek protection in the United States.34,50 Families who are granted release into communities pending immigration proceedings may be taken to nearby bus terminals or local churches but must independently navigate reunification with family members across the country. Families must also find attorneys to represent them in their immigration cases, which will continue until they appear for an asylum hearing before an immigration judge or pursue some other immigration benefit (such as a visa for trafficking victims). These families must rely on family members living in the United States for assistance or incur their own travel and legal expenses. Many adult members of family units have been released into the community with electronic monitors to ensure that their whereabouts can be tracked.33
Impact of Detention on Child and Family Health
Detention of children is a global issue condemned by respected human rights and professional organizations both within and beyond US borders.11,32,33,51 Moreover, the United Nations Convention on the Rights of the Child, an internationally recognized legal framework for the protection of children’s basic rights (ratified by every country in the world except for the United States), emphasizes freedom from arbitrary arrest and detention (Article 37), the provision of special protection to children seeking asylum (Article 22), humane and appropriate treatment of children in detention (Article 37), and guidelines regarding maintaining family unity (Article 9).52 The AAP has endorsed this human rights treaty as an important legal instrument.53 US state court proceedings and the United Nations Convention on the Rights of the Child underscore the “best interests of the child,” including safety and well-being, the child’s expressed interests, health, family integrity, liberty, development (including education), and identity.54
Studies of detained immigrants, primarily from abroad, have found negative physical and emotional symptoms among detained children,55,–57 and posttraumatic symptoms do not always disappear at the time of release.56 Young detainees may experience developmental delay58 and poor psychological adjustment, potentially affecting functioning in school.59 Qualitative reports about detained unaccompanied immigrant children in the United States found high rates of posttraumatic stress disorder, anxiety, depression, suicidal ideation, and other behavioral problems.60 Additionally, expert consensus has concluded that even brief detention can cause psychological trauma and induce long-term mental health risks for children.51
Studies of adults in detention have demonstrated negative physical and mental health effects that can reasonably be applied to adult members of detained family units. For instance, detained adult asylum seekers suffered from musculoskeletal, gastrointestinal, respiratory, and neurologic symptoms.61 They also commonly experienced anxiety, depression, posttraumatic stress disorder, difficulty with relationships, and self-harming behavior.62,–66 Detention itself undermines parental authority and capacity to respond to their children’s needs; this difficulty is complicated by parental mental health problems.56,67 Although data are limited regarding the effects of a short detention time on the health of children, there is no evidence indicating that any time in detention is safe for children.
In the United States, reports from human rights groups and other child advocates, including pediatricians, corroborate the deleterious effects of detention found in the aforementioned studies.33,35,41,–44 These reports describe prisonlike conditions; inconsistent access to quality medical, dental, or mental health care; and lack of appropriate developmental or educational opportunities.11,33,35,62 Parents interviewed for these reports described regressive behavioral changes in their children, including decreased eating, sleep disturbances, clinginess, withdrawal, self-injurious behavior, and aggression.33,44 Parents exhibited depression, anxiety, loss of locus of control, and a sense of powerlessness and hopelessness.44,68 Parents often faced difficulty parenting their children and subsequently experienced strained parent–child relationships.44 Detained families’ sense of isolation and desperation were intensified by detention center practices that created communication barriers with the outside world (eg, expensive telephone service and lack of Internet services). Additionally, detainees reported being anxious about the lack of access to legal advocates.33,68
After almost a year of investigation, the DHS Advisory Committee on Family Residential Centers ultimately made this recommendation34:
DHS’s immigration enforcement practices should operationalize the presumption that detention is generally neither appropriate nor necessary for families—and that detention or the separation of families for purposes of immigration enforcement or management are never in the best interest of children.
The Role of Pediatricians in the Community
Awareness of the immigration pathway, conditions in detention facilities, and medical care during detention can help community pediatricians provide sensitive and targeted care based on AAP recommendations (https://www.aap.org/en-us/about-the-aap/Committees-Councils-Sections/Council-on-Community-Pediatrics/Pages/Immigrant-Child-Health-Toolkit.aspx) for newly arrived immigrant children30 and Centers for Disease Control and Prevention refugee health guidelines.69 Many of these children have never had access to a medical home or regular primary care surveillance. A trauma-informed approach acknowledges the impact of trauma and potential paths for recovery, recognizes signs and symptoms of trauma, responds by integrating knowledge into the system of care, and resists retraumatization.70,–72 Trauma-informed care is essential for medical, mental health, and community-based services. Unfortunately, access to postrelease services is limited, because lack of legal status leaves immigrant children ineligible for most public benefits. Most states do not provide health care benefits to children of undocumented immigration status.73,# However, by law children have the right to a free, public education without regard to immigration status.74 Pediatricians can make families aware that newly arrived children are entitled to a free education and direct them to local public school districts for enrollment.
By facilitating access to legal representation through screening and referral, pediatricians may ultimately increase access to health care once the immigrant child has lawful status. Furthermore, pediatricians may provide key evidence used by attorneys to assist in children’s immigration cases. By some estimates, nearly 45% of unaccompanied children in deportation proceedings do not have attorneys in immigration court.75 Not surprisingly, children without counsel are far more likely to be deported, regardless of the merits of their case or the dangers to which they would return.76 The complexity of immigration law makes it all the more imperative for practitioners who care for immigrant children and youth to have a referral network of legal experts (preferably nonprofit or pro bono) with whom they work closely.
A basic understanding of the different forms of legal relief can help pediatricians collect key medical and psychosocial histories and clinical evidence that may be used to support legal claims by children seeking safe haven. The most common legal statuses pursued by previously detained children include special immigrant juvenile status, asylum, and what are often referred to as visas for victims of trafficking (T visa) or serious crimes (U visa).11 Histories of abuse, neglect, abandonment, persecution, trafficking, or violence may be disclosed to clinicians but not lawyers because of fear or shame. Furthermore, victims of labor or child sex trafficking and commercial sexual exploitation of children rarely self-identify. When assessing the trauma history of previously detained children, pediatricians may identify concerns for trafficking77 and subsequently facilitate needed medical and mental health care and initiate referrals to law enforcement, child protective services, and legal services.78 Children who are identified as victims of trafficking may be eligible for a T visa, and children who are victims of crimes in this country, including exposure to domestic violence, may be eligible for a U visa if they are willing to cooperate with law enforcement. Trauma-focused treatment can facilitate disclosure of painful histories to children’s lawyers and judges, thereby improving chances for winning legal relief. By referring children for legal services and providing affidavits or court testimonies, pediatricians can directly advocate on behalf of children facing immigration proceedings.
Recommendations
Pediatricians have the opportunity to advocate for systems that mitigate trauma and protect the health and well-being of vulnerable immigrant children. Children, especially those who have been exposed to trauma and violence, should not be placed in settings that do not meet basic standards for children’s physical and mental health and that expose children to additional risk, fear, and trauma. Until the unprecedented 2014 increase in Central American migration, children detained with a parent or legal guardian were released into the community. The government’s decision in 2014 to place them in family detention was intended, in part, to send a message of deterrence abroad.8 It is the position of the AAP that children in the custody of their parents should never be detained, nor should they be separated from a parent, unless a competent family court makes that determination. In every decision about children, government decision-makers should prioritize the best interests of the child.54
The following recommendations pertain to handling of immigrant children, including their health care, while they are in custody:
Treat all immigrant children and families seeking safe haven who are taken into US immigration custody with dignity and respect to protect their health and well-being.
Eliminate exposure to conditions or settings that may retraumatize children, such as those that currently exist in detention, or detention itself.
Separation of a parent or primary caregiver from his or her children should never occur, unless there are concerns for safety of the child at the hand of parent. Efforts should always be made to ensure that children separated from other relatives are able to maintain contact with them during detention.
While in custody, unaccompanied children and family units should be provided with child-friendly orientation and regular updates regarding their current status, expectations, and rights.
Because conditions at CBP processing centers are inconsistent with AAP recommendations for appropriate care and treatment of children, children should not be subjected to these facilities.
Processing of children and family units should occur in a child-friendly manner, taking place outside current CBP processing centers or conducted by child welfare professionals, to provide conditions that emphasize the health and well-being of children and families at this critical stage of immigration proceedings.
DHS should discontinue the general use of family detention and instead use community-based alternatives to detention for children held in family units.
Community-based case management should be implemented for children and families, thus ending both detention and the placement of electronic tracking devices on parents. Government funding should be provided to support case management programs.
Children, whether unaccompanied or accompanied, should receive timely, comprehensive medical care that is culturally and linguistically sensitive by medical providers trained to care for children. This care should be consistent throughout all stages of the immigration processing pathway.
Trauma-informed mental health screening and care are critical for immigrant children seeking safe haven. Screening should be conducted once a child is in the custody of US officials via a validated mental health screening tool, with periodic rescreening, additional evaluation, and trauma-informed care available for children and their parents.
When children are in the custody of the federal government, extra precautions must be in place to identify and protect children who have been victims of trafficking and to prevent recruitment of new children into the trafficking trade.
Children should be provided with language-appropriate, year-round educational services, including special education if needed, throughout the immigration pathway.
Recreational and social enrichment activities, such as opportunities for physical activity and creative expression, may alleviate stress and foster resiliency and should be part of any program for detained children. At a minimum, outdoor and major muscle activity should meet the minimum standards set by the Flores Settlement Agreement.
Children and families should have access to legal counsel throughout the immigration pathway. Unaccompanied minors should have free or pro bono legal counsel with them for all appearances before an immigration judge.
The AAP encourages longitudinal evaluation of the health consequences of detention of immigrant children in the United States.
Given the complex medical, mental health, and legal needs of these children, the following recommendations pertain to postrelease care of previously detained immigrant children in the community. Children and families need a coordinated system that facilitates access to a medical home that can address the children’s physical and mental health needs and facilitates access to education, child care, and legal and interpretation services.
The AAP advocates for expanded funding for postrelease services to promote the safety and well-being of all previously detained immigrant children and to facilitate connection and access to comprehensive services, including medical homes, in the community. Community-based case management should be implemented for children and families.
All immigrant children seeking safe haven should have comprehensive health care and insurance coverage, which includes the right to access qualified medical interpretation covered by medical benefits, pending immigration proceedings.
Children not connected to medical homes may first present to nonprimary care settings. Pediatric providers and staff in these facilities, particularly urgent care and emergency departments, can support referral to the medical home and access to comprehensive services.
Pediatric providers can refer to the AAP Immigrant Health Toolkit (https://www.aap.org/en-us/about-the-aap/Committees-Councils-Sections/Council-on-Community-Pediatrics/Pages/Immigrant-Child-Health-Toolkit.aspx) as a resource for care of immigrant children.
Pediatric providers should familiarize themselves with trauma-informed care and promote access to comprehensive mental health evaluation in the community. The AAP Trauma Toolbox for Primary Care (https://www.aap.org/en-us/advocacy-and-policy/aap-health-initiatives/healthy-foster-care-america/Pages/Trauma-Guide.aspx) offers an accessible resource for pediatricians to build these skills. Integrated behavioral health in the primary care setting is an optimal model for care of immigrant and other vulnerable children, minimizing the difficulty in navigating the health care system.
Pediatric providers serving previously detained immigrant children should elicit specific history of abuse, neglect, abandonment, persecution, trafficking, or violence to screen children for legal needs and subsequently refer these children for legal services. Integrated care strategies, such as medical–legal partnerships, may increase connectivity. Likewise, immigration lawyers should have opportunities to refer children to medical homes if children reach the legal system before seeking medical care.
Pediatric practices should facilitate children’s enrollment in public educational services, essential to children’s development and future well-being.
School facilities should be safe settings for immigrant children to access education. School records and facilities should not be used in any immigration enforcement action.
No child, whether accompanied or unaccompanied, should ever represent himself or herself in court. After release into the community, all previously detained immigrant children should have access to legal services at no cost to the child or his or her sponsor.
Child trafficking victims and other unaccompanied children should be appointed independent child advocates, pursuant to TVPRA, to advocate for their best interests on all issues, including conditions of custody, release to family or sponsors, and relief from removal.
Pediatricians everywhere should advocate for comprehensive, high-quality health care in a medical home for all children in the United States, including all immigrant children and those detained or otherwise in the care of the state.
Conclusions
The AAP supports comprehensive health care in a medical home for all children in the United States, including all immigrant children and those detained or otherwise in the care of the state. Children deserve protection from additional traumatization in the United States and the identification and treatment of trauma that may have occurred in children’s country of origin, during migration, or during immigration processing or detention in the United States. The AAP endorses the humane treatment of all immigrant children seeking safe haven in the United States, whether unaccompanied or in family units, throughout the immigration pathway.
- AAP
American Academy of Pediatrics
- CBP
Customs and Border Protection
- DHS
Department of Homeland Security
- FY
fiscal year
- HHS
US Department of Health and Human Services
- ICE
Immigration and Customs Enforcement
- INS
US Immigration and Naturalization Service
- ORR
Office of Refugee Resettlement
- TVPRA
Trafficking Victims Protection Reauthorization Act
The term safe haven encompasses the diverse immigration statuses that may be pursued and acknowledges the humanitarian needs of those seeking relief.
Personal observations and notes from authors of this policy from an AAP delegation site visit.
Personal observations and notes from authors of this policy from an AAP delegation site visit.
Personal observations and notes from authors of this policy from an AAP delegation site visit.
Personal observations and notes from authors of this policy from an AAP delegation site visit.
Personal observations and notes from authors of this policy from an AAP delegation site visit.
At the time of writing this policy statement, only 5 states (New York, Massachusetts, Washington, Illinois, and California) and the District of Columbia provided health care benefits to all children regardless of immigration status.
Drs Linton, Griffin, and Shapiro collectively drafted, critically revised, and reviewed this policy.
This document is copyrighted and is property of the American Academy of Pediatrics and its Board of Directors. All authors have filed conflict of interest statements with the American Academy of Pediatrics. Any conflicts have been resolved through a process approved by the Board of Directors. The American Academy of Pediatrics has neither solicited nor accepted any commercial involvement in the development of the content of this publication.
Policy statements from the American Academy of Pediatrics benefit from expertise and resources of liaisons and internal (AAP) and external reviewers. However, policy statements from the American Academy of Pediatrics may not reflect the views of the liaisons or the organizations or government agencies that they represent.
The guidance in this statement does not indicate an exclusive course of treatment or serve as a standard of medical care. Variations, taking into account individual circumstances, may be appropriate.
All policy statements from the American Academy of Pediatrics automatically expire 5 years after publication unless reaffirmed, revised, or retired at or before that time.
FUNDING: No external funding.
Acknowledgments
The authors thank Jennifer Nagda, JD, of the Young Center for Immigrant Children’s Rights, and Jennifer Podkul, JD, and Wendy Young, JD, of Kids in Need of Defense, for their expert contributions to this policy statement. The authors thank Benard Dreyer, MD, FAAP, James Duffee, MD, FAAP, Judy Dolins, MPH, and Tamar Magarik Haro for critical review of multiple drafts of this policy statement.
References
Lead Authors
Julie M. Linton, MD, FAAP
Marsha Griffin, MD, FAAP
Alan J. Shapiro, MD, FAAP
Council on Community Pediatrics Executive Committee, 2016–2017
Lance A. Chilton, MD, FAAP, Chairperson
Patricia J. Flanagan, MD, FAAP, Vice-Chairperson
Kimberley J. Dilley, MD, MPH, FAAP
James H. Duffee, MD, MPH, FAAP
Andrea E. Green, MD, FAAP
J. Raul Gutierrez, MD, MPH, FAAP
Virginia A. Keane, MD, FAAP
Scott D. Krugman, MD, MS, FAAP
Julie M. Linton, MD, FAAP
Carla D. McKelvey, MD, MPH, FAAP
Jacqueline L. Nelson, MD, FAAP
Liaisons
Jacqueline R. Dougé, MD, MPH, FAAP – Chairperson, Public Health Special Interest Group
Kathleen Rooney-Otero, MD, MPH – Section on Pediatric Trainees
Staff
Tamar Magarik Haro
Camille Watson, MS
Competing Interests
POTENTIAL CONFLICT OF INTEREST: The authors have indicated they have no potential conflicts of interest to disclose.
FINANCIAL DISCLOSURE: The authors have indicated they have no financial relationships relevant to this article to disclose.

Thank you very much for providing a thoughtful analysis of this terrible problem. I am shocked and dismayed about news reports about child detention and want to educate myself to prepare myself to help in some way. Has this report been updated.
This article reflects data from 2016 and before. One article accessed in early 2017. One might want input from Pediatricians in Texas who see thousands of illegals in Texas, utilizing free healthcare, including surgeries, OB care and bringing in Tropical Diseases not seen in Texas previously. They are often unvaccinated, and I cannot remember how many chickenpox, measles since 1991, but has been frequent in last 3 years! We have free care in the ED's, Hospitals! The Border Patrol has run out of money & supplies because of the huge numbers of immigrants crossing illegally in the last 2 years alone. The facilities have no space. By published reports and data here in Texas, we have 350,000 SLAVES (trafficked workers paying off their fees to the Cartel for border crossings. They bunk together in garages and bedrooms, trucked to farm/work sites where they work 12 hour shifts, 7 days a week). This does not include the sex trafficking that is prevalent in Texas.
My Mother-In-Law is 96, and has paid in the system all her life, but she is on Social Security, fixed income, and Medicare has increased its premiums, added larger co-pays for admissions which she cannot afford and I must pay out of pocket to cover.
The AAP has NOT at all advanced the concept that Congress pass tighter border security, asylum laws and better funding that would be preventing the crisis seen at the Border; instead it appears we have is Washington/New York AAP Fellows dictating Policy without a clue to what is happening on the border, but appear to be interesting in courting Congress' favor by agreeing with the inappropriate actions, inactions and politics. SHAME on AAP, as I don't think they represent the Pediatrician in the actual practice of Pediatrics.
I’m a retired Pediatrician that practiced in Massachusetts for about 35 years. We were Mandated Reporters of Child Abuse in our state. Why do we not hear about the position of the AAP regarding the alleged mistreatment of children in our Southern Border?
Demands for inquiries must be made AASP. This is a NonPartisan request. If crimes against children are being committed the pediatric community in the United States of America cannot remain silent. We are Mandated Reporters.